Civil legal aid applications – tips for providers

The Legal Aid Agency (LAA) has shared some guidance and tips for solicitors submitting an application for civil legal aid.

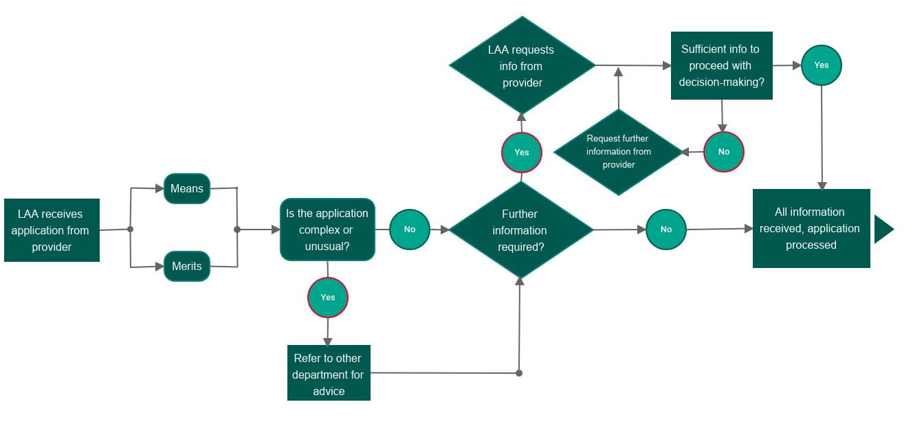
Applications process

The Legal Aid Agency (LAA) has shared a flowchart of how it processes applications from civil legal aid providers.

Download the flowchart (56 KB)

The LAA may vary the order in which it considers an application’s means and merits.

  • For substantive applications, the LAA will look at means-testing first
  • If the application includes delegated functions, the LAA will deal with merits first

Read the government guidance on applying for civil legal aid

Find out what's new from the LAA

Means test

The LAA has published guides on assessments and contributions, including:

  • how to start a re-assessment
  • re-assessment
  • using the financial eligibility tool

Read the means test guides

Trapped capital

When making the case for an asset to be valued equitably on the basis that it’s trapped or inaccessible, take a two-pronged approach to explain how your client’s:

  • asset(s) are trapped / inaccessible
  • Convention rights and / or right of access to justice would be affected if they do not receive legal representation

To submit your application:

  • set out your case under the heading ‘Trapped Capital / Inaccessible Capital’ within the further information section at the end of the means report, or
  • upload a separate document outlining your case to CCMS or ‘Apply’

Make sure:

  • you reference the appropriate case, for instance: R (GR) v Director of Legal Casework [2020) EWHC 3140 (Admin)
  • the information is easily accessible and identifiable – this will allow a faster decision

Providing this information early reduces the need for further information requests and post-assessment reviews.

For more detail:

Merits assessments

Common issues included merits applications relating to:

Non-molestation orders

If you’ve uploaded the applicant’s statement to court and it does not detail any recent police involvement, you should provide details on police involvement in the merits report or on a separate document.

It’s important to comply with paragraph 10.29 of the Lord Chancellor’s LASPO guidance.

Anti-social behaviour injunction breaches

For injunction proceedings under part 1 of the Anti-Social Behaviour, Crime and Policing Act, apply for representation under your residual legal aid contract – not under housing.

You’ll need to select the nuisance matter type.

Read the LAA guidance for legal aid providers

Committal

Funding for respondents to committal applications is under criminal legal aid and not civil legal aid.

The following are funded under civil legal aid:

  • applicants for committal
  • respondents to enforcement applications where liberty is not at stake

Housing

Possession

When applying for representation in housing possession proceedings, make sure you give a detailed statement of case and all relevant supporting evidence.

This should include the following:

  • particulars of claim/claim form
  • statement/affidavit in support
  • any notice to quit/notice seeking possession
  • the statement setting out details of your client’s defence

Appeals to the county court under section 204 of the Housing Act 1996

The correct proceeding option to select is “Homelessness-Housing Act 1996-Housing”.

Children

Ongoing care proceedings and deprivation of liberty orders

An application for a deprivation of liberty order can be added to an existing Special Children Act (SCA) certificate if it is:

  • to be heard within ongoing care proceedings
  • under the inherent jurisdiction of the High Court

You’ll need to add a hearing limitation and free-type the proceeding wording.

If the application is timetabled separately from care proceedings, you’ll need to submit a means and merits application for inherent jurisdiction application.

Section 37 reports

In private law proceedings under the Children Act 1989, legal aid is available for section 37 reports where the court directs the local authority to report on a child’s circumstances.

The client may apply for legal aid funding limited to producing the section 37 report, under paragraph 1(b) of schedule 1, part 1 of the Legal Aid, Sentencing and Punishment of Offenders Act 2012 (LASPO).

On the application, select “Children – Miscellaneous Proceedings, Represented”.

If the local authority does not bring its own proceedings once the report has been filed, the legal aid funding will come to an end.

If the local authority does bring proceedings, you’ll need to submit a separate application for legal aid in Special Children Act proceedings.

Cross-border rights access to a child

If you are representing an applicant in proceedings relating to article 21 of the Hague Convention 1980 and providing a letter from the International Child Abduction and Contact Unit (ICACU), you should select “Section 8 Child Arrangement (contact) Order for Full Representation limited to Final Hearing” when you apply via the Client and Cost Management System (CCMS).

To make sure your application is identified correctly, email Peter Reed, Stephen Spittlehouse or Pamela Read.

Challenging a decision: Fixer service

If you think the LAA has made a mistake in processing an application, amendment or means assessment on the CCMS, use the Civil Application Fixer Service.

Email applicationfixer@justice.gov.uk with:

  • the case reference
  • why you believe an error has been made

The LAA aims to review submissions within 24 hours (Monday to Friday) and if it agrees there has been an LAA error, it will rectify this as soon as possible.

You can use the service for issues including:

  • incorrectly rejected or refused applications
  • if you believe information provided has not been considered in the decision
  • requested documents or information have already been provided
  • if the requested cost limit is not granted when delegating
  • where COVID-19 contingency arrangements have not been followed

Find out more about the service